自考助学
自考办
助学报名
学籍查询
网站首页
自考概况
自考简介
自考优势
免考政策
毕业申请
报考指南
自考报名
报名官网
自考动态
政策公告
考试安排
教材版本
教材目录
考试教材
自考院校
院校介绍
院校资讯
院校专业
自考专业
自考专科
自考本科
专业汇总
自考助学
助学资讯
助学专业
助学报名
助学分计算
学士学位
实践考核
学位申请
自考答疑
常见问题
经验交流
当前位置:
首页
>>
自考资料
>>
历年真题
详情
最新发布
2025年10月自考13000英语(专升本)真题试题···
2025年10月自考30001学前儿童保育学真题试···
2025年10月自考15044马克思主义基本原理真···
2025年10月自考15043中国近现代史纲要真题···
2025年10月自考15042思想道德与法治真题试···
2025年10月自考15041毛泽东思想和中国特色···
2025年10月自考13887经济学原理(中级)真题···
2025年10月自考13144犯罪学真题试题
2025年10月自考13140财务会计(中级)真题试···
2025年10月自考05680婚姻家庭法真题试题
自考热点
2021年4月自考00465《心理卫生与心理辅导···
2021年10月自考00385学前卫生学试题及答案···
2021年10月自考00398学前教育原理试题及答···
2020年8月自学考试全国统一命题考试中国现···
2022年4月自考00539《中国古代文学史(二···
2021年10月自考00034社会学概论试题及答案···
2018年4月自考00226《知识产权法》试题及···
2023年4月自考00472比较教育真题及答案
2022年4月00258保险法自考试题及参考答案
2019年4月自考《00465心理卫生与心理辅导···
自考标签
自考专业
汉语言文学
安徽自考办
自考助学
安徽自考助学专业
工商管理
小学教育本科
计算机应用技术专科
行政管理专科
人力资源管理本科
行政管理
法学
网络工程
教育学
工商企业管理专科
法律事务专科
土木工程
金融学
机械电子工程本科
学前教育专科
2021年10月自考00018计算机应用基础真题及答案
作者:
安徽自考网
时间:
2022-09-22
阅读:
2006次
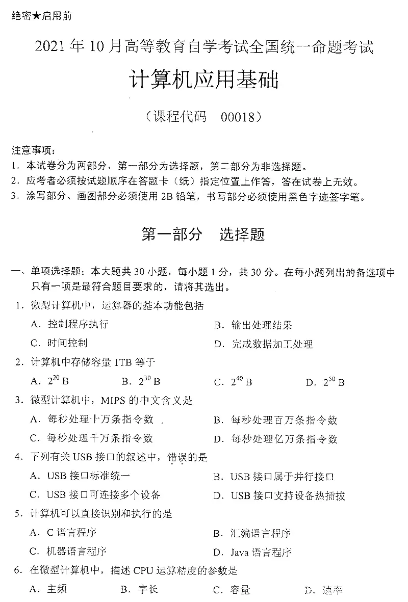
2021年10月自考00018计算机应用基础真题及答案
完整版和参考答案及更多自考考试复习资料
,可关注学硕学堂微信公众号点击自考真题资料下载
。
完整版高清自考历年真题及自考复习资料自助获取:
2021年10月自考00018计算机应用基础真题及答案
点我获取
上一篇:
2021年4月自考00018计算机应用基础真题和答案
下一篇:
2022年4月自考《计算机应用基础》00018真题及答案
相关资讯
1
2025年10月自考13000英语(专升本)真题试题
2
2025年10月自考30001学前儿童保育学真题试题
3
2025年10月自考15044马克思主义基本原理真题试题
4
2025年10月自考15043中国近现代史纲要真题试题
5
2025年10月自考15042思想道德与法治真题试题
6
2025年10月自考15041毛泽东思想和中国特色社会主义理论体系概论真题试题
7
2025年10月自考13887经济学原理(中级)真题试题
8
2025年10月自考13144犯罪学真题试题
友情链接:
安徽成考网
自考资料网
安徽自考助学网
QQ咨询
906875572
官方微信
联系电话
手机
17705693919
返回顶部