作者:安徽自考网 时间:2025-05-14 阅读:1541次
根据《高等教育自学考试考籍管理工作规定》和安徽省教育招生考试院要求,现将我市2025年上半年自学考试毕业办理事项通知如下,请在我市参加自学考试且符合毕业条件的考生仔细阅读须知并按要求提交毕业申请。
一、办理条件
考完专业考试计划规定的全部课程(含实践课、毕业论文)并取得合格成绩的考生可以申请自学考试毕业,申请自学考试本科毕业的考生须具有教育部承认的专科(或以上)学历作为前置学历,前置学历的毕业时间须在2025年6月30日(含)前。外省转入考生应在我省取得专科不少于5门、本科不少于4门毕业专业笔试合格成绩方可在我省申请毕业。
在我市申请毕业的考生需持有我市自学考试准考证且在我市取得不少于1门合格成绩。
二、办理形式
毕业申请通过合肥市教育考试信息服务系统办理。
电脑端:在浏览器地址栏输入https://fw.hfzk.net.cn/pc,进入合肥市教育考试信息服务系统的“自学考试业务办理”栏目,点击“毕业申请”进行办理。
手机端:打开皖事通APP,地区选择“合肥市”,搜索“教育考试信息服务系统”,进入合肥市教育考试信息服务系统的“自学考试业务办理”栏目,点击“毕业申请”进行办理。
三、办理时间和流程
(一)提前准备:
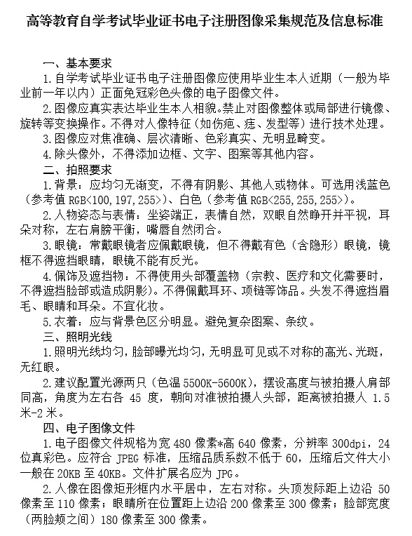
1.证件照。考生在申请毕业时须提交一年以内正面免冠彩色头像的证件照(证件照要求见文末),证件照用于考生的毕业证书、毕业生登记表(学历档案)以及学信网的电子注册,请考生认真对待,不得上传生活照、手机自拍照,不得对照片进行美化美颜,建议考生到照相馆拍照。
2.学历证明材料。申请自学考试本科毕业的考生须具有教育部承认的专科(或以上)学历作为前置学历。考生须下载安装学信网APP,通过学信网APP查询自己的学历信息。如查询不到自己的学历信息,考生在毕业申请时须到现场提供学历证明材料。考生所持学历证书属于2001年及以前的高等教育学历证书,考生须通过中国高等教育学生信息网(学信网,网址:https://www.chsi.com.cn/xlrz/index.jsp)完成学历认证,现场确认时提供《中国高等教育学历认证报告》。如考生所持学历证书属于国(境)外学历学位证书,考生须通过中国留学网(网址:https://www.cscse.edu.cn)完成学历认证,现场确认时提供《国(境)外学历学位认证书》。如考生是2025年6月30日(含)前毕业的应届生,现场确认时须提供通过中国高等教育学生信息网申请的《教育部学籍在线验证报告》(报告上的预计毕业时间须在2025年6月30日(含)前)和学校教务处出具的考生能如期毕业的证明。
3.2015年12月31日之前从外省转入且没有办理转入确认导致无法在安徽省自学考试考生服务平台上查询到转入成绩的考生须于5月19-20日(上午8:30-11:30,下午2:30-5:00)携带以下材料到合肥市教育考试院社会考试科办理转入现场确认,提供的材料包括(1)考生登录安徽省教育招生考试院网站(https://www.ahzsks.cn)“自学考试>业务办理”栏目“安徽自考2015年以前外省转入成绩查询”,查询到的外省转入成绩页面截图;(2)转出省的成绩合格证或成绩证明原件及复印件;(3)身份证原件及复印件。
4.安徽省自学考试考生服务平台上无法查询到实践课、毕业论文成绩的考生须联系主考学校将成绩录入平台。
(二)操作流程
第一步:前置学历核验(申请本科专业毕业的考生须完成前置学历核验,申请专科专业毕业的考生跳过此步骤)
申请自学考试本科专业毕业的考生须于5月20日-28日登录安徽省自学考试考生服务平台(网址:http:// zk.ahzsks.cn),进入“前置学历核验”,使用学信网APP扫码授权安徽省教育招生考试院通过学信网查询其学历信息,审核前置学历的真实性和有效性。
前置学历符合要求但核验不通过(在学信网上查不到学历信息)的考生可继续下一步提交毕业申请,但需于5月26日-5月29日携带相关资料到市教育考试院进行现场确认。
第二步:提交毕业申请
时间:5月26日9:00-5月28日17:00
考生登录合肥市教育考试信息服务系统提交本次毕业专业,核对个人申请信息,上传证件照。
如有课程免考,须上传相关材料。如有课程学分替代,须录入相关信息。护理学专业的考生须上传实习手册。
如考生毕业需要使用2004年以前的成绩,提交毕业申请后,考生须电话联系市教育考试院,确认是否需要到现场进行确认。
第三步:考生信息和课程审核
时间:5月26日9:00--5月29日17:00
合肥市教育考试院审核考生上传的证件照是否符合要求;免考和课程学分替代是否符合规定;是否通过考试计划规定的全部课程;申请本科专业毕业的考生前置学历是否通过核验。
由于我市申请毕业考生较多,且需要审核的内容也较多,请考生不要着急,耐心等待审核结果。审核截止之前,已经提交毕业申请还未审核或审核未通过的,可以修改信息,再次提交。
本、专科专业一并申请自学考试毕业的考生,由于申请本科专业毕业时无法提供前置学历,因此,提交毕业申请后,考生须电话联系市教育考试院,确认专科专业是否符合毕业条件,是否可以同时申请本、专科专业毕业。
若考生对审核结果有异议,可以在5月28日-5月29日到合肥市教育考试院现场提交相关证明材料。
第四步:现场确认
时间:5月28日--5月29日(8:30-11:30,14:30-17:00)
现场确认对象为申请本科专业毕业且所持前置学历符合要求但核验不通过的考生、对审核结果有异议的考生。现场确认地点:合肥市教育考试院东楼三楼社会考试科。
前置学历核验不通过的考生须提供:前置学历的毕业证书原件及复印件、《教育部学历证书电子注册备案表》(2001年以后毕业须提供)或《中国高等教育学历认证报告》(2001年及以前毕业须提供)。
如考生是2025年6月30日(含)前毕业的应届生,须提供《教育部学籍在线验证报告》(报告上的预计毕业时间须在2025年6月30日(含)前)和学校教务处出具的考生能如期毕业的证明。但考生仍需在当年7月1日前按上述要求完成前置学历有效期授权验证;未完成有效授权核验的视为放弃当次毕业申请,后果由考生自行承担。
如考生前置学历为国(境)外学历学位证书,须提供前置学历的毕业证书原件及复印件、《国(境)外学历学位认证书》。
如考生取得了前置学历后,变更了姓名或身份证号,考生除提供以上材料外还须提供(1)情况说明;(2)身份证原件及复印件;(3)含现用名及曾用名的户口簿原件及复印件或公安部门出具的姓名变更证明原件及复印件(姓名变更须提供);(4)公安部门出具的身份证号变更证明原件及复印件(身份证号变更须提供)。
第五步:缴费
缴费时间:5月26日9:00-5月30日16:00
审核通过的考生须通过合肥市教育考试信息服务系统在规定的时间内缴纳毕业生审定费20元。
未在规定时间内完成以上步骤的考生视为放弃本次毕业,本次毕业申请作废。
四、免考和课程学分替代
根据《安徽省教育招生考试院关于调整部分自考课程名称、课程代码的通知》(皖招考〔2024〕4号),自2024年起部分全国统考课程的名称或代码发生变化,已经取得老课程考试合格的仍然有效,不用参加新课程的考试;老课程未通过的需要选择新课程参加考试。其中涉及免考或学分替代的老课程可以继续自愿选择免考或学分替代方式,但免考或学分替代对象仍然是老课程且执行老课程学分要求。如:考生想用学分替代英语(二)(00015)课程,则须满足14学分的替代要求。也可以按免考政策使用诸如大学英语四六级合格证(不低于425分的成绩单)来免考英语(二)的方式。
目前我省自考各专业课程计划(老课程)并未改变,考生取得专业内要求的课程全部合格后即可申请毕业。新课程在毕业受理时与老课程等效。新课程学分变化不影响毕业申请。
1.免考
我市自学考试课程免考不单独办理,考生如有课程免考,在办理毕业的同时,应在系统里上传相关材料照片。课程免考指的是根据《安徽省高等教育自学考试课程免考实施细则》和《安徽省教育招生考试院关于修订我省高等教育自学考试课程免考规定部分条款的通知》(皖招考〔2018〕30号),考生使用全国计算机等级考试(NCRE)、全国英语等级考试(PETS)、大学英语四六级考试(CET)、全国计算机应用水平考试(NIT)等证书免考自学考试中的课程或者使用毕业证书、学籍表等材料进行的同学历层次免考或专业学历免考。
在新的免考规定出台前,新考试计划课程免考仍按现行规定执行。其中关于00012英语(一)的免考规定适用于13124英语(专),00015英语(二)的免考规定适用于13000英语(专升本)。
申请免考需要上传的材料:
(1)非学历免考:需要上传全国计算机等级考试(NCRE)、全国英语等级考试(PETS)、大学英语四六级考试(CET)、全国计算机应用水平考试(NIT)等证书;
(2)专业学历免考:需要上传原有学历证书;
(3)本科及以上学历免考、专科学历免考:已经取得专科或本科学历的考生,报考同一学历层次,免考公共政治课的需上传原有学历证书,免考其它课程需上传原有学历证书和学籍表。
2.课程学分替代
考生如有课程学分替代,在办理毕业的同时,应在系统里填写使用的课程。课程学分替代指的是考生在同学历层次专业中选考与本专业其他课程不同的课程并达到规定学分后,使用该课程替代自学考试里的英语(一)(课程代码00012)、英语(二)(课程代码00015)、高等数学(一)(课程代码00020)、高等数学(工专)(课程代码00022)、高等数学(工本)(课程代码00023)、线性代数(经管类)(课程代码04184)、概率论与数理统计(经管类)(课程代码04183)、线性代数(课程代码02198)、概率论与数理统计(二)(课程代码02197)。
新老计划的课程替代,系统会自动判定,无须考生进行任何操作。
五、毕业证书发放
毕业证书和毕业生登记表须在教育部教育考试院完成电子注册后才能发放,预计8月下旬发放,具体时间请考生关注合肥招生考试网。
六、其它注意事项
请考生在毕业审核期间保持手机畅通。未尽事宜考生可联系合肥市教育考试院,毕业审核咨询电话:0551-62323099-1。
因自考毕业生审核对照片尺寸要求较为严格,系统提供照片裁剪大小的优化小程序,考生可以下载本公告中附件,解压安装到电脑上参考使用.
